Process Mining in einer (agilen) Verwaltung – Teil 1
In diesem und einem weiteren Artikel möchte ich Ihnen einen Einstieg in das Thema Process-Mining geben. Mir geht es dabei nicht um eine wissenschaftliche Betrachtung, sondern vielmehr um eine anschauliche Darstellung, welcher tatsächliche Nutzengewinn hinter diesem Verfahren steckt.
Eine lebensnahe Definition von Process Mining
Wir alle kennen das Problem im Umgang mit Informationssystemen: der in vielen Diskussionen erarbeitete Soll-Prozess eines Verwaltungsablaufs, der dann in die Software „gegossen“ wird, kann dem Tagesgeschäft nicht immer Stand halten. Unser Umgang mit Informationssystemen weicht oft von dem geplanten Soll ab (Abbildung 1 zeigt dieses Verhalten in einem Beispiel aus unserem Alltag). Die Abweichung findet sich aber in den Ereignisdaten (Event-Logs) des Informationssystems wieder. Process-Mining macht dann nichts anderes, als diese Ereignisdaten auszuwerten und uns ein reales Bild der Abläufe widerzuspiegeln. (Das Video in [PM] gibt Ihnen dazu noch ergänzende Erläuterungen.)

Ein komplexer Baubewilligungsprozess als Anwendungsbeispiel
Meine Ausführungen beziehen sich auf einen Fall, der in /[Keller] S. 45 ff./ ausführlich beschrieben wird.
Es geht um einen komplexen Baubewilligungsprozess der Stadt Lausanne, dessen durchschnittliche Bearbeitungsdauer von 6 Monaten pro Baubewilligungsgesuch für alle Beteiligten (Bauunternehmungen, Verwaltungseinheiten, Architekten, private Bauherren etc.) deutlich zu lang war, und mit der Folge, dass die gesetzlichen Fristen nicht eingehalten werden konnten.
Die beauftragte Arbeitsgruppe fokussierte sich in der Untersuchung von vornherein nicht auf den detaillierten Gesamtprozess, sondern nur auf die „Identifikation der wichtigsten Engpässe und Faktoren, die die Durchlaufzeiten beeinflussen“ /[Keller] S. 45ff/. Da für die Untersuchung auch kein dediziertes Budget eingeräumt wurde, musste eine Methode gewählt werden, die effizient und schnell zu einem verwertbaren Ergebnis führt. Durch Erfahrungen aus vergangenen Projekten wusste die Arbeitsgruppe, dass die traditionelle Prozesserhebung (Interviews, manuelle Modellierung des IST-Prozesses) zu zeitintensiv war und die Probleme, die es zu beheben galt, nicht präzise genug erkannt werden konnten. Da einige Mitarbeiter in der Arbeitsgruppe bereits erste Erfahrungen mit Process-Mining gemacht hatten, war schnell klar, dass man in diesem Fall auf diese Technik setzen würde.

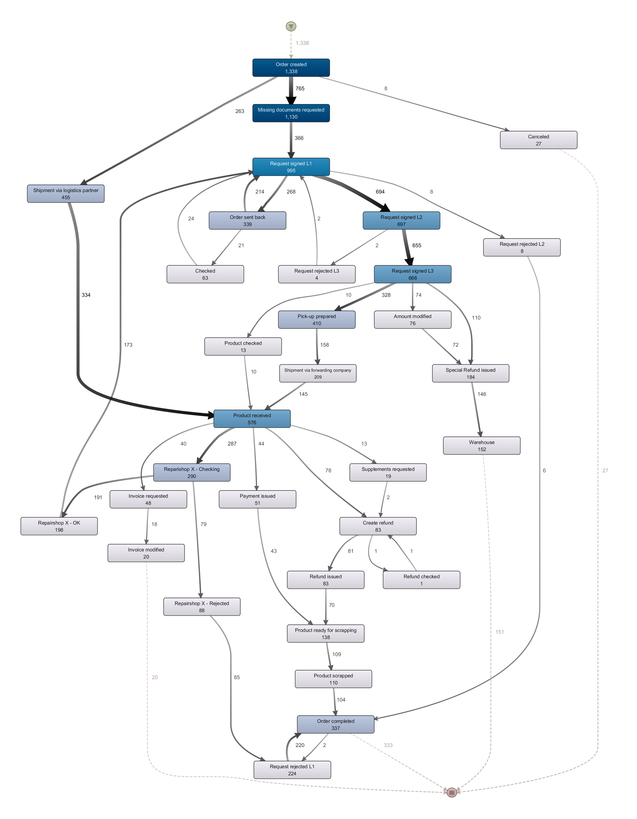
Der Teilprozess der Bewilligung fand insbesondere im Büro für Baubewilligungen statt und dort wurde der Vorgang wiederum stark durch ein DMS mit einer Workflow-Komponente unterstützt. Man konnte daher auf die Event-Daten des Systems zurückgreifen und sie mit den Methoden des Process-Minings analysieren. Abbildung 2 zeigt den Zusammenhang zwischen dem händisch modellierten Gesamtprozess /Anmerkung 1/ und dem Teilprozess, der mit Process-Mining näher untersucht werden soll. In Abbildung 3 sehen sie das mit Hilfe der Process-Mining-Methode „Process Discovery“ aus den Event-Daten extrahierte Modell für den Teilprozess der Baubewilligung. (An dieser Stelle sei erwähnt, dass die für die Analyse herangezogenen Event-Daten erst durch ein längeres Transformationsverfahren aus den Rohdaten extrahiert werden mussten.)

Ein Modell wie in Abbildung 3 liefert einem Hinweise auf Durchlaufzeiten zwischen den Aktivitäten und damit auf unerwünschte Liegezeiten, auf Bearbeitungsschleifen, die unnötig sind und viel Zeit kosten oder generell den Hinweis, dass es viele Varianten eines Prozesses gibt und damit offensichtlich keine echte Standardisierung vorhanden ist. Ohne Auswertung der Event-Logs könnte man eine derartige Sicht auf das reale Leben der Abläufe nicht bekommen und eine konkrete Problemlösung wäre undenkbar.
Die verschiedenen Analyseverfahren der Process-Mining-Software führten in Lausanne schnell zu den Engpässen im Baubewilligungsprozess. Folgende Verbesserungsmaßnahmen wurden von der Projektgruppe empfohlen:
- Das Baubewilligungsverfahren ist ein Prozess, der über mehrere Abteilungen der Stadtverwaltung läuft. Dieser Prozess sollte auch als ein solcher anerkannt und organisatorisch entsprechend verankert werden, indem z.B. eine klare Prozessverantwortung definiert wird.
- Das den Prozess unterstützende IT-System muss so angepasst werden, dass es den Erfordernissen einer effizienten Prozesssteuerung auch tatsächlich nachkommen kann. Insbesondere die Workflow-Steuerung ist neu aufzusetzen, da die Analyse ein großes Potenzial für eine Teilautomatisierung (und damit Standardisierung) der Abläufe ergab.
- Die Analyseergebnisse sollen dafür verwendet werden, einen KVP aufzusetzen, der es dem Management erlaubt, die Qualität und die Leistungsdaten des Prozesses stets einzusehen und bei Bedarf steuernd eingreifen zu können.
Die Umsetzung der Empfehlungen sind noch nicht erfolgt (Stand zum Zeitpunkt der Veröffentlichung von [Keller]). Es ist aber gelungen, ohne großes Budget in kürzester Zeit zu den Ursachen der viel zu langen Durchlaufzeit einer Baubewilligung vorzudringen. Wir können also festhalten: Je mehr wir unsere Prozesse in Informationssystemen abbilden, desto größer wird der Nutzen von Process-Mining. Letztendlich wird so eine nachhaltige Prozessoptimierung möglich.
Im zweiten Artikel möchte ich die grundlegenden Verfahren der Process Mining-Analyse skizzieren und auch kurz darauf eingehen, wie nützlich eine agile Projektorganisation für solche Vorhaben sein kann.
Anmerkung
/1/ Der Gesamtprozess wurde auf einer abstrakten Ebene händisch modelliert, um einen Überblick des Vorgangs über alle beteiligten Abteilungen zu bekommen.
Quellen
[Manifesto] Process Mining Manifesto, https://www.win.tue.nl/ieeetfpm/lib/exe/fetch.php?media=shared:process_mining_manifesto-small.pdf
[Keller] Prozessintelligenz Business-Process-Management-Studie – Status quo und Erfolgsmuster, https://link.springer.com/book/10.1007%2F978-3-662-55705-1
[Aalst] Process Mining: Understanding and Improving Desire Lines in Big Data, https://www.slideshare.net/wvdaalst/process-mining-understanding-and-improving-desire-lines-in-big-data
[PM] Was ist Process Mining?, https://youtu.be/rGsmQKIBt6Q
[Peters/Nauroth] Process-Mining, Geschäftsprozesse: smart, schnell und einfach; Peters, Ralf; Nauroth, Markus; © Springer Fachmedien Wiesbaden GmbH, 2019
[1] Der Gesamtprozess wurde auf einer abstrakten Ebene händisch modelliert, um einen Überblick des Vorgangs über alle beteiligten Abteilungen zu bekommen.
